
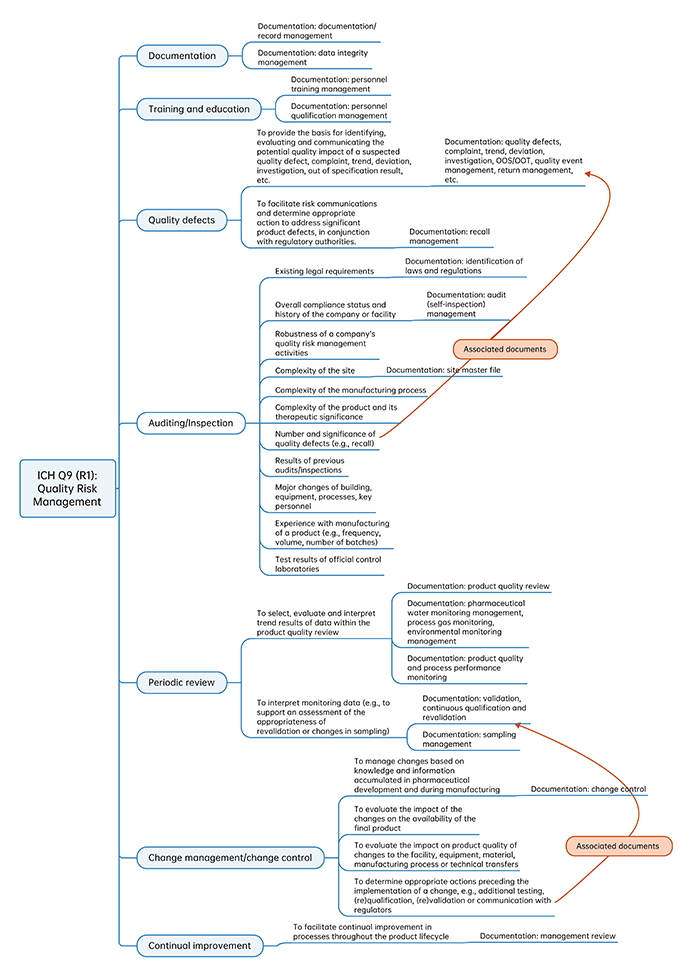
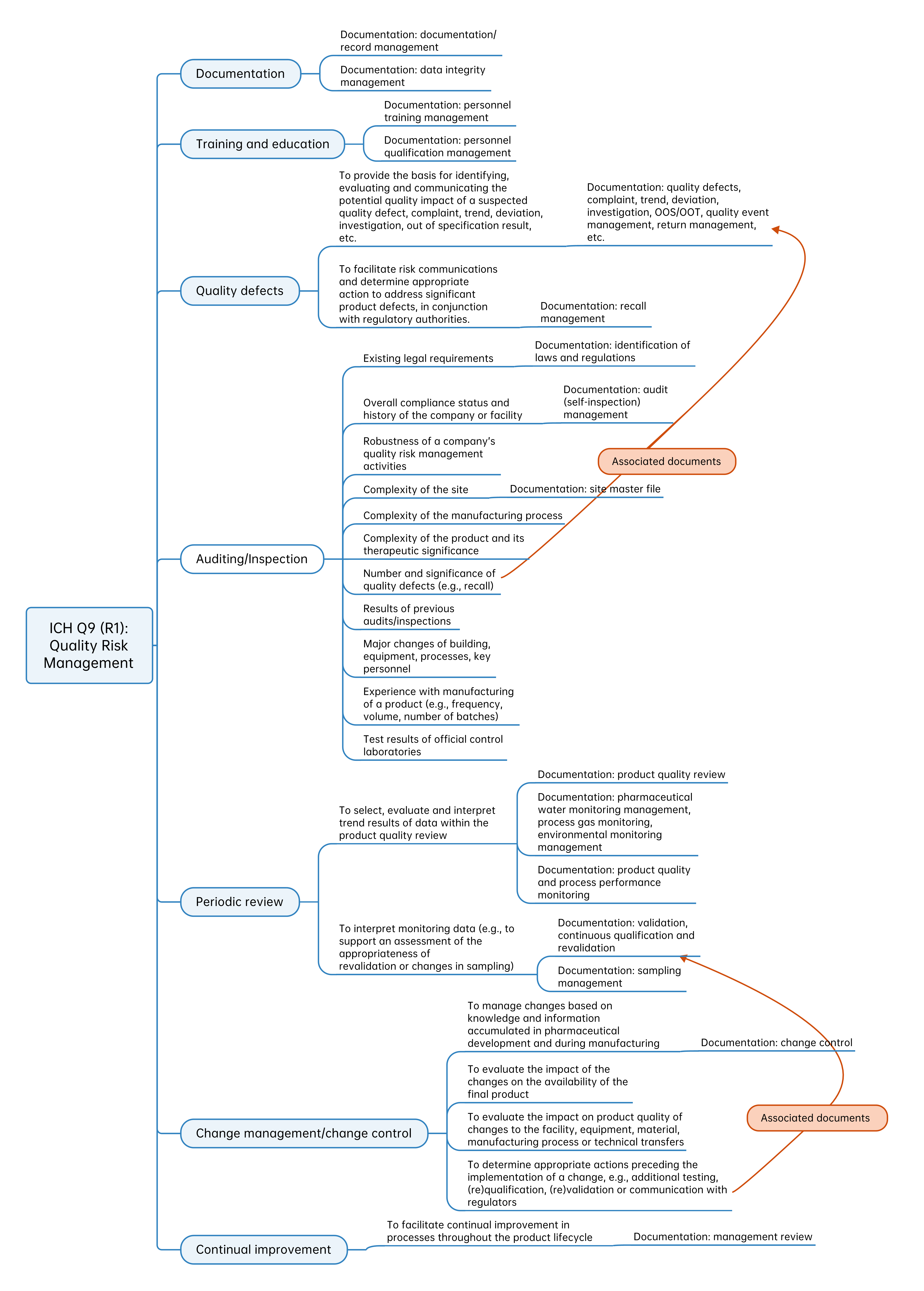
The Annex II: Potential Applications for Quality Risk Management of ICH Q9 (R1): Quality Risk Management provides application scenarios on 9 topics for illustrative purpose, as shown in the figure below:

We use a mind map to illustrate the key points of QRM application for each topic and the corresponding implementation documents for industry reference.
The following figure of the first topic is to illustrate: QRM Applications and Implementation Documents in Integrated Quality Management.

QRM Applications and Implementation Documents in Integrated Quality Management