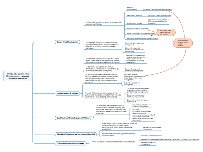
Facilities and equipment, as the essential hardware for drug production, are an integral part of the pharmaceutical quality system (PQS). The design, use, cleaning, disinfection and maintenance of facilities and equipment will have a significant impact on the drug quality.

The following figure is the topic to illustrate: QRM Applications and Implementation Documents for Facilities and Equipment.

For HD reference, please click the link: